正在招募 科研团队招募学生加入!
日期:2026-03-13 作者:人工智能学院 来源: 浏览量:14
各位同学,多个优质科研项目,开启学生招募啦!本次招募覆盖图像识别、嵌入式开发、网络安全、人工智能、计算机视觉等多个热门方向,有专业指导教师全程带教,如果你想收获技能提升、科研经历加成,那就赶快来选择心仪的团队吧!
01
报名方式
BAO MING FANG SHI
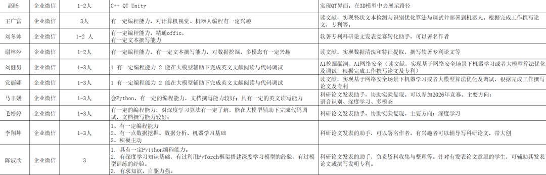
本次招募对接各指导教师企业微信,有意向的同学可根据自身兴趣与能力,选择对应的指导教师团队,在企业微信中与各位老师取得联系。请点击下方链接查看科研团队招募学生需求:



02
期待你的加入!
WELCOME TO JOIN US
无论你是想积累科研经历、提升专业技能,还是想参与竞赛拿奖、为升学就业铺路,这次招募都是绝佳机会!希望你能在科研团队跟做中收获成长进步。
快来选择心仪的方向,联系指导教师报名吧!期待与你一起,在科研与竞赛的道路上并肩前行,解锁更多专业可能!
【收藏本页】
- 上一篇:没有了
- 下一篇:AI+敏捷管理赋能教学创新:快速迭代,勇于创新,拥抱变化——人工智能通识Ⅳ课程回顾会议圆满收官